Add-ons and some settings

Hey guys welcome back to my blog. As told I will be posting about some must have blender built-in addons that will help you a lot while learning and also save a lot of your time.


So let's begin


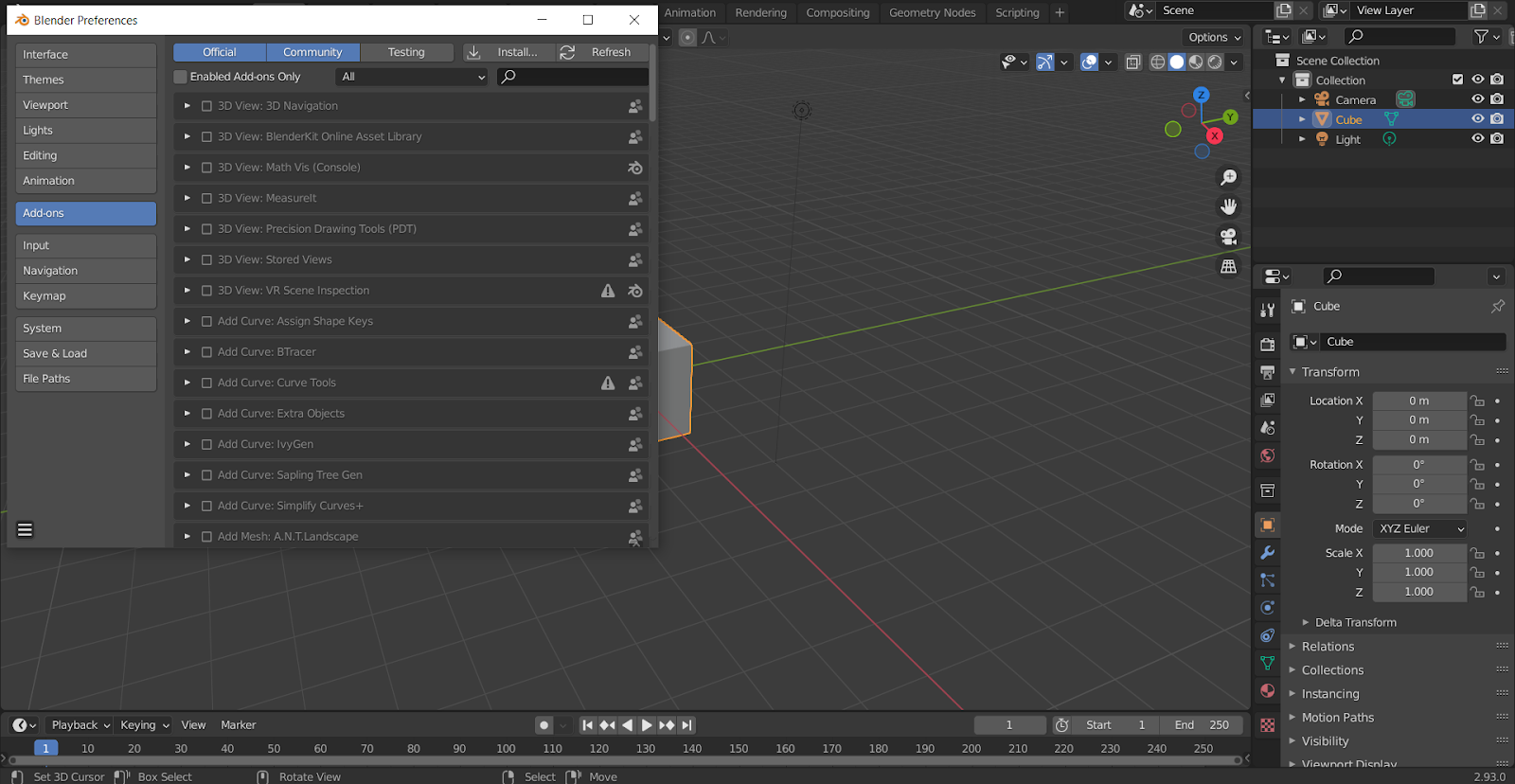
We can access the blender addon menu from the preferences menu.


After opening the addon tab we will get this window.



Here you will see that we can install from external sources and also search from a ton of blender and community provided add ons.

The following list has some must have addons for smoother and faster work flow

  1. Extra objects addon
  2. Node Wrangler
  3. Cell Fracture
  4. Power sequencer
  5. Bool Tool

This is my personal preference and different people might want different addons.


Next I will tell you guys how a two button mouse can be emulated to perform three button mouse functions


For this we have to go to preferences and to input

There we can check the emulate three button mouse and numpad also.

That's it guys hope you learned something new today and also stay tuned to my blog as I will be adding a new series for the beginners in blender. (Of course the Donut from blender guru)

Comments